房地产会计网

标题: 2013年注册税务师《税法二》第一章精讲讲义:第6节 [打印本页]

作者: youjun    时间: 2013-3-21 20:42
标题: 2013年注册税务师《税法二》第一章精讲讲义:第6节
第六节 企业重组的所得税处理
  一、企业重组的概念
  企业重组将分为企业法律形式改变、债务重组、股权收购、资产收购、合并、分立六种,该六种类型基本上涵盖了资本运作的所有基本形式。
  1.企业法律形式改变
  企业法律形式改变是指企业注册名称改变、住所以及企业组织形式等的简单改变,但符合下述其他重组类型的除外。例如原有限责任公司变更为股份有限公司,或者原有限责任公司变更为个人独资企业、合伙企业等等均属此类重组。
  2.债务重组
  债务重组是指债务人发生财务困难的情况下,债权人按照其与债务人达成的书面协议或者法院裁定书,就其债务人的债务作出让步的事项。
  3.股权收购
  股权收购,是指一家企业(以下称为收购企业)购买另一家企业(以下称为被收购企业)的股权,以实现对被收购企业控制的交易。例如大智慧以总价款 1650万美元为对价,收购Loh Boon Fah、Asset Advant Limited、Gay Soon Watt、冯卫强、何滟目前持有的上海财汇信息技术有限公司合计100%股权,收购价格较净资产账面价值溢价8.37倍。
  4.资产收购
  资产收购,是指一家企业(以下称为受让企业)购买另一家企业(以下称为转让企业)实质经营性资产的交易。例如:联想收购IBM的PC业务,根据 收购交易条款,联想已支付予IBM的交易对价为12.5亿美元,其中包括约6.5亿美元现金,以及按2004年12月交易宣布前最后一个交易日的股票收市 价价值6亿美元的联想股份。交易完成后,IBM拥有联想18.9%股权。此外,联想将承担来自IBM约5亿美元的净负债。
  5.合并
  合并是指一家或多家企业(以下称为被合并企业)将其全部资产和负债转让给另一家现存或新设企业(以下称为合并企业),被合并企业股东换取合并企业的股权或非股权支付,实现两个或两个以上企业的依法合并。
  合并可分为吸收合并和新设合并两种方式。吸收合并是指两个以上的企业合并时,其中一个企业吸收了其他企业而存续(对此类企业以下简称"存续企业"),被吸收的企业解散。新设合并是指两个以上企业并为一个新企业,合并各方解散。
  6.分立
  分立是指一家企业(以下称为被分立企业)将部分或全部资产分离转让给现存或新设的企业(以下称为分立企业),被分立企业股东换取分立企业的股权 或非股权支付,实现企业的依法分立。分立可以采取存续分立和新设分立两种形式。存续分立是指被分立企业存续,而其一部分分出设立为一个或数个新的企业。例 如:A公司将部分资产剥离,转让给B公司,同时为A公司股东换取B公司100%股权,A公司继续经营。在该分立重组中,A公司为被分立企业,B公司为分立 企业。新设分立是指被分立企业解散,分立出的各方分别设立为新的企业。例如:A公司将全部资产分离转让给新设立B公司,同时为A公司股东换取B公司 100%股权,A公司解散。
  7.企业重组支付对价的形式
  (1)股权支付
  (2)非股权支付
  (3)股权支付和非股权支付相结合
  【解释】股权支付,是指以本企业或其控股企业的股权、股份作为支付的形式;非股权支付,是指以本企业的现金、银行存款、应收款项、本企业或其控股企业股权和股份以外的有价证券、存货、固定资产、其他资产以及承担债务等作为支付的形式。
  【案例】国美并购永乐是典型的换股并购案例。其收购方案为:每股永乐股份换0.3247股新国美股份及现金0.1736元,涉及收购金额总值为52.68亿港元,其中现金为4.09亿港元。
  8.企业重组涉税资产的计量
  (1)账面成本
  (2)计税基础
  (3)公允价值
  确认所得或损失
  9.企业重组的分类
  (1)一般重组
  (2)特殊重组
  【解释】企业重组的一般性税务处理规定,习惯上叫应税重组或者一般重组;企业重组的特殊性税务处理规定,习惯上叫免税重组或者特殊重组。

作者: youjun    时间: 2013-3-21 20:43
二、企业重组的一般性税务处理(熟悉)
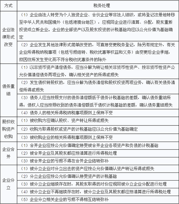
  1.企业由法人转变为个人独资企业、合伙企业等非法人组织,或将登记注册地转移至中华人民共和国境外(包括港、澳、台地区),应视同企业进行清算、分配,股东重新投资成立新企业。企业的全部资产以及股东投资的计税基础均应以公允价值为基础确定。
  两种情况要视同清算分配的:
  (1)企业由法人转变为个人独资企业、合伙企业
  (2)登记注册地转移至中华人民共和国境外。其他的法律形式改变,直接变更税务登记就可以了。
  2.企业债务重组
  因为债务重组通常意味着债权人对债务人给予一定的宽限或让步,在债务人这一方则意味着获得了一定的重组收益。
  (1)以非货币资产清偿债务,应当分解为转让相关非货币性资产、按非货币性资产公允价值清偿债务两项业务,确认相关资产的所得或损失。(相当于有两笔业务:一笔是销售资产业务,一笔是抵偿债务的收益或损失)(小计算或综合题,掌握)
  【案例】A公司欠B公司购货款700000元。由于A公司财务发生困难。短期内不能支付已于2009年12月1日到期的货款。2010年2月1 日,经双方协商,B公司同意A公司以其生产的产品偿还债务。该产品公允价值为400000元,实际成本为240000元。A公司为增值税一般纳税人,适用 的增值税税率为17%。B公司于2010年2月15日收到A公司抵债的产品,并作为库存商品入库。计算该业务应缴纳的企业所得税。
  首先,视同销售--非货币性资产交换
  销售收入:400000元,销售成本:240000元,
  A公司视同销售所得=400000-240000=160000(元)
  其次,债务重组收益=700000-400000-400000×17%=232000(元)
  因此该重组事项应确认应纳税所得额=160000+232000=392000(元)
  该项重组业务应纳企业所得=392000×25%=98000(元)。
  (2)发生债权转股权的,应当分解为债务清偿和股权投资两项业务,确认有关债务清偿所得或损失。(选择题)
  【案例】A公司欠B公司100万元,A公司发生财务困难,双方协商进行债务重组。B公司同意A公司将该债务转为A公司股份。假设A公司注册资本5000万元,净资产公允价值7600万元,抵债股份占A公司注册资本的1%。
  按照债转股的一般性税务处理为:
  债权人B债权的计税基础为100万元,收到的债务清偿金额=取得A公司1%股权的公允价值=7600×1%=76(万元),债务重组损失为100-76=24(万元)。
  债务人A债务的计税基础为100万元,支付债务的清偿金额=债务转股权的公允价值=7600×1%=76(万元),债务重组所得为24万元。
  (3)债务人应当按照支付的债务清偿额低于债务计税基础的差额,确认债务重组所得(相当于减免了一部分债务);债权人应当按照收到的债务清偿额低于债权计税基础的差额(相当于资产折价抵债),确认债务重组损失。
  (4)债务人的相关所得税纳税事项原则上保持不变。
  3.企业股权收购、资产收购重组交易(了解)
  (1)被收购方应确认股权、资产转让所得或损失。
  (2)收购方取得股权或资产的计税基础应以公允价值为基础确定。
  (3)被收购企业的相关所得税事项原则上保持不变。
  【案例】2009年9月,A公司以500万元的银行存款购买取得B公司的部分经营性资产,A公司购买B公司该部分经营性资产的账面价值420万元,计税基础460万元,公允价值500万元。
  一般性税务处理方法的涉税处理:
  (1)A公司(受让方/收购方)的税务处理
  A公司购买该经营性资产后,应以该资产的公允价值500万元为基础确定计税基础。
  (2)B公司(转让方/被收购方)的税务处理
  B公司应确认资产转让所得:500-460=40(万元)。
  4.企业合并(了解)
  (1)合并企业应按公允价值确定接受被合并企业各项资产和负债的计税基础。
  (2)被合并企业及其股东都应按清算进行所得税处理。
  (3)被合并企业的亏损不得在合并企业结转弥补。(判断题)
  5.企业分立(了解)
  (1)被分立企业对分立出去的资产应按公允价值确认资产转让所得或损失。
  (2)分立企业应按公允价值确认接受资产的计税基础。
  (3)被分立企业继续存在时,其股东取得的对价应视同被分立企业分配进行处理。
  (4)被分立企业不再继续存在时,被分立企业及其股东都应按清算进行所得税处理。
  (5)企业分立相关企业的亏损不得相互结转弥补。
  企业重组的一般性税务处理方法的具体规定如下(根据财税2009年第59号文第四条):
  
  【例题·多选题】下列关于资产收购企业所得税一般性税务处理的说法中,正确的有( )。(2011年)
  A.被收购企业应确认资产转让所得或损失
  B.被收购企业原有的各项资产和负债应保持不变
  C.被收购企业的相关所得税事项原则上应保持不变
  D.收购企业取得资产的计税基础应以公允价值为基础确定
  E.收购企业取得资产的计税基础应以被收购资产的原有计税基础确定
  【答案】ACD
  【解析】企业股权收购、资产收购重组交易,相关交易应按以下规定处理:(1)被收购方应确认股权、资产转让所得或损失;(2)收购方取得股权或资产的计税基础应以公允价值为基础确定;(3)被收购企业的相关所得税事项原则上保持不变。
作者: youjun    时间: 2013-3-21 20:44
三、企业重组的特殊性税务处理(熟悉)
  1.企业重组同时符合下列条件的,适用特殊性税务处理规定:
  (1)具有合理的商业目的,且不以减少、免除或者推迟缴纳税款为主要目的(重组是商业必须的,不是为了避税而故意为之);
  例如,东北高速分立为龙江高速和吉林高速。
  (2)被收购、合并或分立部分的资产或股权比例符合《财政部、国家税务总局关于企业重组业务企业所得税处理若干问题的通知》规定的比例;
  (3)企业重组后的连续12个月内不改变重组资产原来的实质性经营活动;
  (4)重组交易对价中涉及股权支付金额符合该通知规定比例;
  (5)企业重组中取得股权支付的原主要股东,在重组后连续12个月内,不得转让所取得的股权。
  2.企业重组符合上述条件的,交易各方对其交易中的股权支付部分,可以按以下规定进行特殊性税务处理:非常五加一
  (1)企业债务重组确认的应纳税所得额占该企业当年应纳税所得额50%以上,可以在5个纳税年度的期间内,均匀计入各年度的应纳税所得额。
  【案例】A公司欠B公司购货款700000元。由于A公司财务发生困难。短期内不能支付已于2009年12月1日到期的货款。2010年2月1 日,经双方协商,B公司同意A公司以其自身股权偿还债务。该股权公允价值为400000元,实际成本为240000元。假定企业符合特殊重组的五个条件, 同时假定2010年应纳税所得额为60万元。
  首先:视同销售--非货币性资产交换
  所得税收入:400000元,成本:240000元,
  A公司视同销售所得=400000-240000=160000(元)
  其次:债务重组收入--其他收入=700000-400000=300000(元)
  因此该重组事项应确认应纳税所得额=(160000+300000)=460000(元)。
  假定企业符合特殊重组的五个条件,同时假定2010年应纳税所得额为60万元,因为重组确认的应纳税所得额占2010年应纳税所得额的50%以上,企业可以选择在5个纳税年度内均匀计入应纳税所得额。
  (2)股权收购、资产收购、企业合并、企业分立的特殊条件:
  【解释】企业股权收购、资产收购、企业合并、企业分立的特殊税务处理必须满足"非常五加一",即满足刚才特殊税务重组的五条以外,每项业务还有各自适用的特殊条件:
  a.股权收购和资产收购享受特殊性税务处理的比例要求为:
  ①收购企业购买的股权或资产不低于被收购企业全部股权或全部资产的75%;
  ②收购企业收购发生时的股权支付金额不低于其交易支付总额的85%。
  b.适用特殊性税务处理的企业合并包括:
  ①企业股东在该企业合并发生时取得的股权支付金额不低于其交易支付总额的85%;
  ②同一控制下且不需要支付对价的企业合并。
  c.适用特殊性税务处理的企业分立的条件为:
  ①被分立企业所有股东按原持股比例取得分立企业的股权,分立企业和被分立企业均不改变原来的实质经营活动;
  ②被分立企业股东在该企业分立发生时取得的股权支付金额不低于其交易支付总额的85%。
作者: youjun    时间: 2013-3-21 20:44
(3)特殊性税务处理的具体规定:
  
  
  【思考】什么叫全部或部分放弃旧股
  ①存续分立:A=A+B
  a.A原有股权100万,股东甲30%,股东乙70%,分立为A(存续公司)50万股权,股东甲30%,股东乙70%;B(新设公司)50万股权(股比不定)。这叫不放弃旧股。
  b.A原有100万股权,股东甲30%,股东乙70%,分立为A(存续公司)50万股权,股东甲10%,股东乙90%;B(新设公司)50万股权(股比不定)。对于甲这叫部分放弃旧股。
  c.A原有100万股权,股东甲30%,股东乙70%,分立为A(存续公司)50万股权,股东甲0%,股东乙100%;B(新设公司)50万股权(股比不定)。对于甲这叫全部放弃旧股。
  ②新设分立:A=B+C
  由于原公司不存在了,不管对于谁都是放弃旧股。
  (4)股权收购、资产收购、企业合并、企业分立的特殊税务处理:
  ①对交易中股权支付,暂不确认有关资产的转让所得或损失;
  ②对交易中非股权支付仍应在交易当期确认相应的资产转让所得或损失,并调整相应资产的计税基础。
  【案例】国美并购永乐是典型的换股并购案例。其收购方案为:每股永乐股份换0.3247股新国美股份及现金0.1736元,涉及收购金额总值为 52.68亿港元,其中现金为4.09亿港元。永乐的股东仅仅需要就国美支付的每股0.1736港元现金,视作股权转让收入而缴纳所得税。
  非股权支付对应的资产转让所得或损失=(被转让资产的公允价值-被转让资产的计税基础)×(非股权支付金额÷被转让资产的公允价值)。
  小结:
  
  【解释】一般的企业重组的所得计算就是公允价值减去计税基础,不乘后面的比例,特殊的重组就是多乘后面的系数,只有非股权支付部分才征收,股权支付部分不征税。




欢迎光临 房地产会计网 (https://www.fdckj.com/) Powered by Discuz! X3.3